День:
Время: ч. мин.

Григорианский календарь: 18 апреля 2026 г.
День недели: суббота
Время: 22 ч. 51 мин.


Вселенский календарь: 7 В1 4730 г.
День недели: сатурн
Время: 17 ч. 11 мин.

 

 

 

 

 

 

 

 

 

 

 

 

 

 

 

 

 

 

 

 

 

 

 

 

 

 

 

 

 

 

 

 

 

 

 

 

 

 

 

 

 

 

 

 

 

 

 

 

 

 

 

 

 

 

 

 

 

 

 

 

 

 

 

 

 

 

 

 

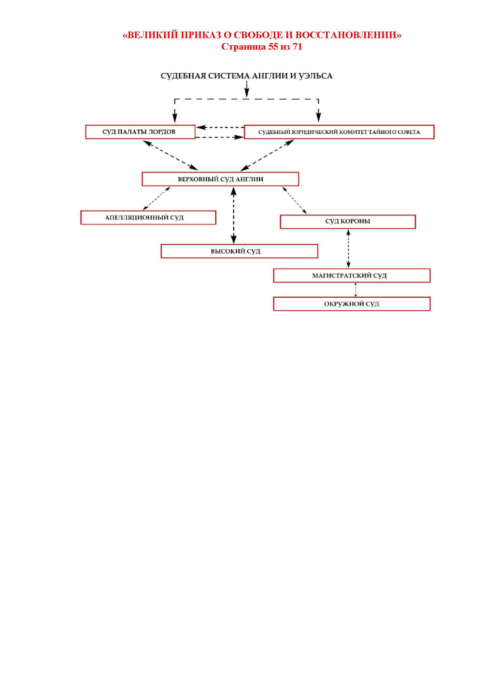
Род Воробьёва
Вся информация на этом сайте предназначена только для рода Воробьёвых и их Союзников,
использование представленой информацией на этом сайте третьими лицами строго запрещена.
Все права защищены в Священном Доверии в соответствии с Заветом
под Истинным Божественным Создателем и Творцом